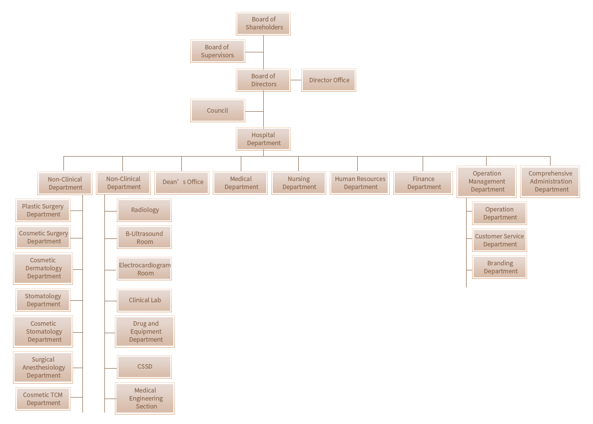
ORGANIZATIONAL STRUCTURE